作者:李鹏睿 核稿:刘鑫
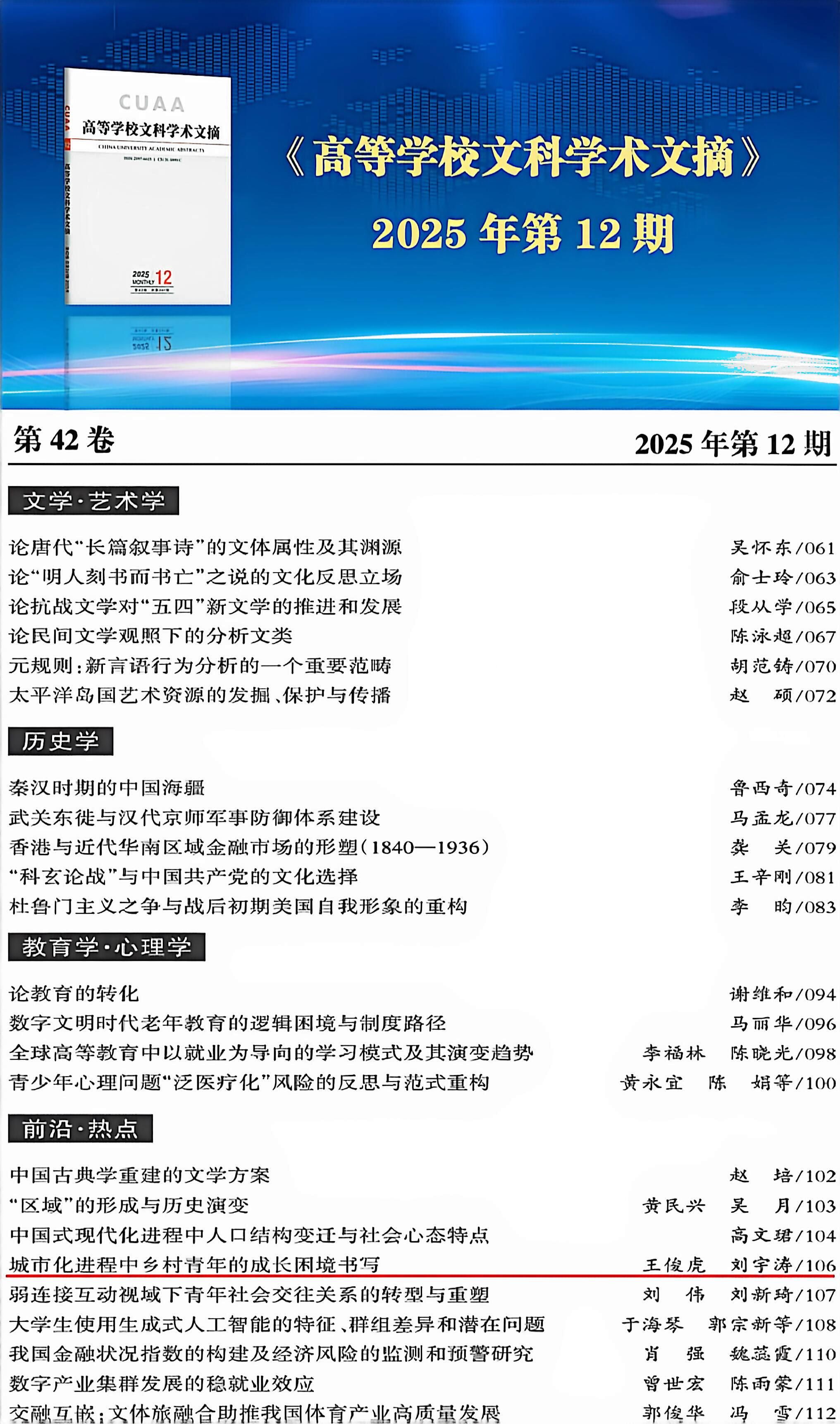
(本网讯)近日,我院二级教授王俊虎发表于《信阳师范大学学报(哲学社会科学版)》2025年第5期的学术论文《城市化进程中乡村青年的成长困境书写》被《高等学校文科学术文摘》2025年第12期转载。
文章指出,城乡空间不仅是两个简单的地理区域,更表征着两种不同的生活方式、思维理念和价值取向。城乡二元体制既是贯穿城乡题材小说的潜在背景,也是影响乡村青年命运的制度性因素。随着中国城市化进程的加速,生活在城市中的乡村青年正经历着诸多成长困境,这一现象已成为中国式现代化进程中亟待关注的重要议题。作者以茅盾文学奖获奖作家陈彦的长篇小说《西京故事》为例,认为陈彦通过书写罗甲秀、罗甲成姐弟二人从乡村进入城市的生存体验,反映出乡村青年在城乡二元对立格局下所面临的社会空间挤压、心理空间冲突以及文化空间碰撞等问题,揭示了乡村青年在城市化进程中所遇到的多重困境并试验性地给出了突破这些困境的可能路径。论文深入分析了城市化进程中乡村青年的成长困境,能够为该群体走出现实困境提供文学参照与启示。
《高等学校文科学术文摘》创刊于1984年,经国家教育部和新闻出版总署批准,由教育部委托上海市教育委员会主办。该刊以敏锐的眼光、扎实的学术质量,依托更为宽广的学术平台,重点反映人文社会科学各学科研究中具有原创性或体现新观点、新思路、新材料,提出或解决相关学术问题的优秀论文,以及学科研究中具有前瞻性、探索性或多学科与跨学科研究等方面的前沿成果。《高等学校文科学术文摘》转载推出一大批人文社会科学重要论文,为活跃理论学术界的探讨研究,国家、地方有关部门的决策提供了有力支持,为中国人文社会科学的繁荣发展贡献了一份力量。《高等学校文科学术文摘》与《中国社会科学文摘》《新华文摘》、人大复印报刊资料是当前我国人文社会科学最具影响力的“四大转载”,在学术传播和学术评价中发挥着重要作用。
